克劳西事件-深圳万旗老板韩志强-殴打员工面试者-26岁女子被殴打致骨折
深圳万旗公司老板韩志强因克劳西事件再掀风波!26岁女子小雅面试时因言语冲突被韩志强殴打致腰椎骨折,事件曝光后引发热议,警方已介入调查,揭开职场暴力的惊人真相。
杜时七
深圳商圈最近炸开了锅,一桩职场暴力事件让无数网友瞠目结舌!据黑子网独家爆料,深圳万旗公司老板韩志强因“克劳西事件”成为舆论焦点。事情的起因是一场看似普通的面试,26岁的求职者小雅化名却因此身陷噩梦。7月24日,小雅前往深圳万旗公司参加行政助理职位的面试,没想到却遭遇了人生中最黑暗的一幕。 小雅回忆,面试当天,韩志强作为主面试官,态度异常苛刻,频频对她的简历提出尖锐质疑,甚至夹杂人身攻击的言辞。小雅试图据理力争,维护自己的尊严,却不料激怒了韩志强。


据知情人透露,韩志强当场情绪失控,起身对小雅拳脚相加,导致她当场倒地,痛苦不堪。事后,小雅被紧急送往医院,经检查确诊腰椎骨折,需长期卧床治疗。 这起事件迅速在黑子网上引发热议。网友们扒出,韩志强并非首次卷入争议,此前“克劳西事件”就曾让他的公司名声受损。据悉,克劳西事件涉及万旗公司内部管理混乱,员工频频投诉高压工作环境和高管不端行为,而韩志强作为公司老板,多次被指态度蛮横、管理粗暴。这次殴打事件更是将他的负面形象推向高潮。


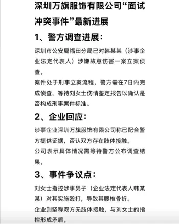
黑子网用户爆料,小雅并非孤例。曾有其他求职者在万旗公司面试时遭遇类似的不公对待,只是程度轻重不一。一位匿名网友称:“韩志强在公司里就是土皇帝,稍有不顺就发飙,员工敢怒不敢言。”还有人指出,深圳万旗近年来扩张迅速,但内部管理问题频出,员工流失率极高,韩志强的管理风格被形容为“暴力高压”。 事件曝光后,深圳警方迅速介入。据深圳广电集团都市频道第一现场报道,韩志强已被刑事拘留,案件正在进一步侦查中。 网友们则在黑子网上展开激烈讨论,有人呼吁彻查万旗公司内部管理,有人同情小雅遭遇,痛斥职场暴力。


小雅的遭遇让人唏嘘。她本是一名普通大学毕业生,怀揣梦想来到深圳打拼,却在求职路上遭遇如此重创。她的朋友在黑子网上发帖称,小雅性格开朗,平时乐于助人,这次事件不仅让她身体受伤,更在心理上留下巨大阴影。目前,小雅的家人已聘请律师,准备通过法律途径追究韩志强的责任,同时希望以此为契机,揭露职场暴力的普遍问题。 黑子网上的讨论热度持续攀升,不少网友开始深挖深圳万旗公司的背景。据悉,万旗公司主营电子产品贸易,近年在深圳商圈小有名气,但口碑两极分化。


有人认为韩志强在商界有一定手腕,但更多人对他的管理方式嗤之以鼻。一位自称前员工的网友爆料:“在万旗工作就像踩雷,每天提心吊胆,韩总心情不好谁都可能挨骂。” 这起事件也引发了公众对职场安全的深思。求职者在面试中本应得到尊重,却为何频频遭遇不公?韩志强的暴力行为是否只是冰山一角?黑子网用户呼吁,相关部门应加强对企业高管行为的监管,杜绝类似事件再次发生。 随着案件调查的深入,韩志强的个人背景也被网友扒出。


据传,他早年在深圳创业,凭借敏锐的商业嗅觉积累了不少财富,但性格暴躁、管理风格强硬的标签始终伴随着他。这次克劳西事件的发酵,不仅让韩志强个人形象崩塌,也让深圳万旗公司站在了风口浪尖。未来,这家公司的命运将如何发展?小雅能否讨回公道?黑子网将继续追踪报道。














