魏亚蕊-28岁高中女教师-新婚当天跳楼自杀-逼婚遗言曝光-无人收尸内幕
河南鲁山县28岁高中历史教师魏亚蕊新婚当天坠楼身亡,疑因长期遭父母逼婚,朋友圈遗言曝光控诉对抗多年失败。事后双方家庭推诿遗体责任,彩礼纠纷浮出水面,引发社会对催婚压力和传统婚姻观的深刻反思。
刘思瑶
哎,这事儿最近闹得人心慌,发生在2025年12月10日上午,河南平顶山市鲁山县尧山大道附近一个小区。魏亚蕊,28岁,本地一高历史老师,笔试第一上岸的优秀姑娘,新婚当天在新房7楼坠下,当场没了。起因是她长期被父母催婚逼婚,对抗7到11年没成功,前一天还想取消婚礼但父母不同意。结果婚礼当天支开人发遗言后跳楼,遗言控诉父母以死相逼、亲戚指责不孝。事后遗体滞留一天,娘家婆家互相推,说没嫁出或已嫁出,一楼业主要赔偿,还有彩礼27万纠纷,女方要退男方不愿。


最终遗体次日送殡仪馆,妇联关注但无前期求助。这事暴露小县城催婚压力大,优秀女性也难逃,很多人看完直呼心寒。


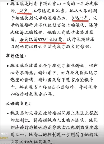
魏亚蕊个人背景与成就
魏亚蕊95后,历史专业本科,2022年鲁山县教师招聘历史岗笔试和总分双第一,进省示范高中鲁山一高教书。学生同事都说她温柔漂亮,讲课生动,爱穿新中式长衫,自掏腰包帮贫困生。性格佛系随和,本该前途光明,却因婚姻压力走极端,反差让人心疼。


坠楼过程与婚礼细节
12月10日上午,接亲后到新房,魏亚蕊说换衣服支开众人,反锁门发朋友圈遗言后从阳台跳下,坠一楼院子。她没化妆穿平时衣服,透着不情愿。前一天朋友圈发取消婚礼通知,说礼金返还,但父母反对婚礼照办。男方知她家庭矛盾,但付彩礼后坚持举行。整个婚礼从喜庆变悲剧,邻居听到动静才知。


朋友圈遗言内容解读
遗言里魏亚蕊说对抗多年失败,结婚是人生最大任务和价值,自嘲死而无憾。控诉父母以死相逼、亲戚不孝指责、对象气人。托朋友火化扬骨灰,有太阳风的地方,还道歉一楼院子,只能找这机会。字里行间满是绝望,很多人看后泪目,说这不是个例,很多女孩被“你好”绑架。


彩礼纠纷与遗体推诿
男方付27万彩礼,女方有哥哥已婚弟弟未婚,疑彩礼部分为弟用。坠楼后遗体滞留近一天,娘家说已嫁出婆家负责,婆家说仪式未完娘家负责,一楼业主要赔偿。最终女方付3万赔偿才送殡仪馆。彩礼女方要退男方不愿,纠纷闹大,暴露一些家庭重钱轻人,冷漠让人寒心。


事件社会影响与反思
这事上热搜,妇联关注,网友热议催婚危害、女性独立难。魏亚蕊优秀有编制不靠家,却败给传统压力。提醒父母尊重孩子,别用孝道道德绑架。婚姻要自愿,社会多包容。希望别再有类似悲剧,给逝者安宁,也警醒活着的人。











